买球赛的app官网
农学院
College of Agriculture
买球赛的app官网
买球赛的app官网
组织机构
现任领导
师资队伍
师资队伍概况
特聘专家
教师名录
教授
副教授
讲师
助教
教辅人员
博士生导师
硕士生导师
作物学
农业资源与环境
植物保护
农艺与种业
资源利用与植物保护
人才培养
本科生教育
专业建设
课程建设
教学成果
创新创业
研究生教育
招生工作
培养工作
就业工作
学科建设
学科概况
作物学
植物保护
农业资源与环境
科学研究
平台团队
社会服务
科研成果
学术交流
党群园地
党建工作
组织机构
理论学习
党建动态
工会工作
组织建设
教工风采
学生工作
辅导员队伍
团学组织
学生天地
荣誉殿堂
就业工作
就业指导
就业信息
院务管理
规章制度
下载中心
校友工作
联系我们
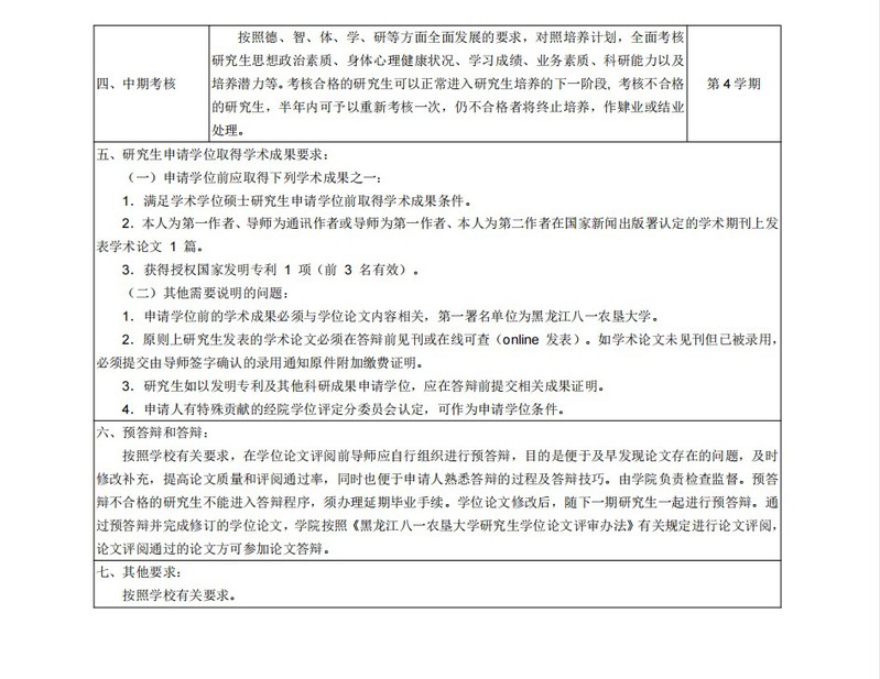
工程类硕士-生物与医药研究生培养方案
作者:
发布时间:2023-11-02
浏览次数:
10